- 
                做什么事情,情商和智商都要在线只有情商,没有智商,就是只会溜须拍马,搞人情,形式主义,项目无法推进,技术难点无法攻克,成功不了 没有情商,只有智商,很多时候,你要做一件事情,你是需要和人打交道,有人的地方,就有江湖,就有人情事故。如果你不会打交道,就没有办法很好去平衡和维护好各方关系,那么,你做的项目,即使你有很好思路,很厉害技术,你也可能会失败!... 
- 0
- 0
- 57
 
- 
                公司招的人越多,反而,不一定赚钱大家好!我是青云! 关于开公司,运营公司,内心也是有点心得体会。 1:开公司很容易 2:公司赚钱很难: 3:不是人人都适合开公司 先来说一下,公司的一些成本支出: 1:员工工资成本 2:设备成本 3:场地成本 4:其它的投资成本 一般来说,当你公司的业务不是那么赚钱的时候,员工工资成本是很大一笔支出,会让老板很头疼。 再说一下,公司的运营: 公司的运营,一般是指,公司的业务运营,你公司是做什么业务…... 
- 0
- 0
- 51
 
- 
                dat是什么意思(这些外贸术语你必须了解)你需要知道的贸易术语(一) 为了提高贸易的效率,在国际贸易中通常使用贸易术语。因此想要从事外贸行业的伙伴们一定要知道贸易术语。因为贸易术语有利于买卖双方洽商交易和订立合同;有利于双方核酸价格和成本;有利于解决履约中的争议。 当你不了解贸易术语或者错误使用贸易术语是会在关税和清关上吃亏,也会在运费保费及应承担法律责任方面吃亏。所以小编给大家总结了常用的贸易术语,文章容易被覆盖,所以大家记得加关注点收…... 
- 0
- 0
- 86
 
- 
                国际收款平台哪个好(最常见的收款方式介绍,教你如何选择)跨境电商收款,资金安全和费用如何得到保障,是商家最关心的问题。2023年做跨境电商,怎么选对靠谱的收款方式,把钱安全高效收回来? 目前跨境电商商家主流的收款方式是第三方收款平台,比如连连、PingPong、CoGoLinks、空中云汇等等,都是专业做跨境收款业务的品牌,各家的产品、服务大同小异,时效性也相差不错,除了产品角度,如何多方面选择更适合自己的收款方式,和大家分享下经验。 1、牌照布局:跨…... 
- 0
- 0
- 73
 
- 
                fcl是什么贸易术语(关于fcl,这点你必须了解)#头条创作挑战赛# 从事外贸的人,在面试和日常工作过程中,常常会接触到一个术语叫做FCL。FCL英文全称Full Container Load,中文意思整箱货,一般都是用集装箱装货出口。整箱货是由发货人负责装箱、计数、积载并加铅封的货运。走海运出口时,以下三种情况,都会用到柜货。 一,只去一个地方装一个工厂的货。一票货可以是一个柜,也可以是多个柜。发货人可以是工厂或者是贸易公司。发货人和货代或船公…... 
- 0
- 0
- 108
 
- 
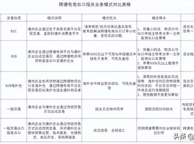
                9710报关是什么意思(跨境电商出口报关模式优缺点对比)9610的交易性质是B2C,是境内企业通过电子商务交易平台实现交易,直邮到境外消费者手中,模式的优点是:“清单核放”的方式保证通关效率,能有效解决跨境电商出口订单小批量、多批次的问题。缺点是:货量小的话,物流公司出口申报主体常为单一主体,取得出口发票难。适合企业:无票及出口商品类型单一的企业及物流企业。 9710的交易性质是B2B,是境内企业通过跨境电商平台与境外企业达成交易后,通过跨境物流将货物…... 
- 0
- 0
- 316
 
- 
                收汇和结汇的区别(干货!外贸过程中收汇结汇总结)外贸收汇、结汇和退税是外贸交易中涉及的三个重要环节,以下是它们的详细解释: 外贸收汇: 外贸收汇是外贸出口交易中,出口方收取外汇收入的过程。在出口交易中,出口方提供商品或服务给进口方,并按照合同约定收取相应外汇作为报酬。收汇的方式有多种,包括信用证、电汇、托收等。在收汇过程中,出口方需要确保外汇收入的真实性和合法性,遵守相关外汇管理规定,并提供必要的单证资料给进口方和相关监管机构。 外贸结汇: 结…... 
- 0
- 0
- 154
 
- 
                自助贸易网怎么样(一文带你了解自助贸易网)于1998年成立,深圳市自助网软件有限公司,地址在深圳市罗湖区。为中小企业提供电子商务服务,建立企业间的资讯交流平台,全力推动中小企业开展网上贸易。从1999年推出至今,系统已稳定地运行了近20年,在线产品数量已突破9,000,000,凭籍明确的定位和领先的技术,「自助贸易网」已成为全球商人采购及推广商品的首选网站之一。 自助贸易网 DIYTRADE以其高性价比及二级域名的特色网站服务备受外贸界的…... 
- 0
- 0
- 44
 
- 
                即期信用证和远期信用证的区别(信用证融资攻略,带你区分两者的差异)即期信用证和远期信用证的区别: 1、付款期限:即期信用证在开证行收到单据后马上付款(一般在5个银行工作日内付钱);远期信用证一般分为30天、60天、90天远期;以30天为例,开证行收到单据之后的第30天付款。 2、定义不同:即期信用证是指受益人根据信用证的规定,可凭即期跟单汇票或仅凭单据收取货款的信用证。其特点是受益人收汇安全迅速;远期信用证是指开证行或其指定付款行收到受益人交来的远期汇票后,并不…... 
- 0
- 0
- 108
 
- 
                进出口付款方式有哪些(这5个外贸付款方式赶紧了解下)在进出口贸易中收付款是必不可少的一个环节,那么外贸付款方式有哪些呢?下面是详细地介绍,进出口贸易中常见的5个外贸付款方式供你参考。 一、无进出口权的外贸代理付款,代理付款指的是个人外贸SOHO,中小型企业由于没有进出口权,出于进出口的合法化,安全化而选择的一种付款方式,能够有效地规避风险,就是找一家像乾海外综这样的外贸综合服务企业,按国家规定一站式进出口代理,完全按照国家进出口流程,报关、结汇、信…... 
- 0
- 0
- 32
 
- 
                外汇核销是什么意思(入门必看,带你了解跨境支付)随着全球电子商务的快速发展,跨境支付结算已成为许多企业和个人不可或缺的一部分。在这个过程中,了解跨境支付结算的相关知识点和实践经验,对于更好地进行跨境交易具有重要意义。本文将从定义、流程、税务规定和风险防范等方面,全面介绍跨境支付结算的相关知识。 一、跨境支付结算的定义 跨境支付结算是指在不同国家或地区之间进行的货币转账和结算活动。它涉及到不同国家或地区的货币转换、资金清算和支付验证等多个环节。跨…... 
- 0
- 0
- 103
 
- 
                信用证不符点费用由谁承担(盘点下信用证产生的手续费)开证行以外产生的费用一般由受益人承担(一票出货,银行费用约USD100-500,保兑费另算) (1)信用证预先通知费 解析:只有信用证采取预先通知的形式才会产生这个费用,一般是USD15-30 这里可能会有朋友疑问,什么叫预先通知。 是这样的,申请人已经向开证行申请开立信用证,但是正本信用证开证行还未开出,而又因交货期在即,受益人着急出货(否则等正本信用证收到之后再出货就会导致晚交期不符),需要信…... 
- 0
- 0
- 165
 
- 
                广州外贸收款电信诈骗(首选现金交易?带你了解外贸之间的诈骗手段)在2019年,“杀猪盘”电信诈骗频繁曝光,许多受害者财产被骗,义乌、广州、深圳等地的外贸商户却不曾想到他们已成为黑产核心利益链条中洗钱的一环。这让他们在日后的生产经营中,深受其害。 一位外贸商户站在广州银行门口,手机屏幕显示着被冻结的银行卡信息。他的数百万元资金被山东一派出所冻结,再次被冻结后他只好前来询问。这位商户表示,来银行不能解冻银行卡,只是想知道是哪个派出所冻结了他的卡。 广州的外贸商户经…... 
- 0
- 0
- 66
 
- 
                货代公司是做什么的(看完这篇你就知道了,什么是货代?)作为一个从事国际物流多年领域的物流行业大咖来说,有些心得还是可以分享一下的 什么是货代? 货代,从字面来看是货运代理的简称,从工作内容来看是接受客户的委托完成货物运输的某一个环节或与此有关的环节 具体分为国际货运代理和国内的货运代理,涉及海运、陆运、铁路运输、空运等等。 内贸的货代一般从事集装箱门到门运输(海运 短途拖车)。 货代工作轻松吗? 不是965,不是996,而是007。从表面上看,似乎从…... 
- 0
- 0
- 29
 
- 
                代付外汇是否合法(赶紧收藏,深度了解跨境代收代付的外汇风险)#律师来帮忙# 本团队专注并擅长于“情色”法律实践与研究、涉港法律实务和公司类法律纠纷,如对相关话题感兴趣,欢迎添加关注,避免日后错过重要内容。 为了减少交易价款跨境支付的程序性负担以尽快完成付款或从其他财务角度考虑,有的境外交易方希望通过其境内指定主体代为收款或付款,也有的境内交易方希望通过其境外指定主体代为收款或付款(以下合称“跨境代收代付”),但该等跨境代收代付可能存在的外汇违法风险却常常被…... 
- 0
- 0
- 296
 
- 
                1039报关和一般贸易报关区别(分析两者之间的区别,看看那个更适合你)目前很多的企业老板,在外贸出口中,遇到的问题,了解到了小规模的解决方式,以及1039市场采购贸易政策个体户的解决方式,但是这又导致了很多老板犯头疼,这两者有什么区别,哪一种方式更适合自己?#外贸##进出口# 今天来给大家详细介绍一下其中的区别点: 1:小规模企业。 大家目前从市场上了解到最多的就是,重新注册一个公司,有300万以下体量,可以做无票收入。缴纳一个5%税。 那给大家详细讲一下:操作流程…... 
- 0
- 0
- 173
 
- 
                买单报关违法吗怎么处理(一文了解买单报关和正式报关之间的区别)一、买单报关是什么意思? 指的是一种委托关系,即企业委托具有出口权的报关行,以其抬头名称进行报关。这样的做法可能是由于出口方没有出口权,或者不希望使用自己公司的抬头名称进行出口单证,因此选择借用具有出口权公司的名称进行报关。 二、买单报关违法吗? 买单报关是一种违法行为,违反了国家关于进出口贸易的法规和法律。虚报货值等行为不仅违反了诚信原则,也涉及到逃税、偷税漏税等违法行为,将面临严重的法律后果,…... 
- 0
- 0
- 253
 
- 
                贸易业务十不准(赶紧收藏,这些行为被明令禁止)近日,国资委发布了一份《关于规范央企开展虚假贸易行为的通知》,明确提出了“十不准”原则,要求中央企业严格遵守。 虚假贸易是指企业在进出口贸易活动中,通过虚假报单、虚构交易等手段,以牟取非法利益的行为。这种行为不仅损害了国家的经济利益,也会给企业带来严重的法律风险和商誉损失。 根据国资委的通知,中央企业在开展进出口贸易活动时,必须遵守以下“十不准”原则: 一、不准以虚假交易、虚构贸易背景等手段开展进…... 
- 0
- 0
- 129
 
- 
                海运eir是什么费用(关于国际海运运费的基本组成部分你都了解了吗)国际海运运费的基本组成部分有哪些,国际海运费主要分海运费 海运附加费两大部分,海运费通常用O/F表示,海运附加费有以下的费用: 国际海运运费 1.THC:Terminal Handling Charge码头操作(吊柜)】费; 2.ORC:Origin Receiving Charge起运港码头附加费; 3.BAF:Bunker Adjusted Factor燃油附加费; 4.CAF:Currenc…... 
- 0
- 0
- 182
 
- 
                出口保险货运代理哪家公司比较好(最全货代指南,照这篇选绝对不会错)大家好,我是畅宝。 很多小伙伴跟畅宝说,其实货代这一行干久了,客户挑选货代公司从最开始的价格到后期更多的顾虑就是公司的稳定和服务。 在美丽的四川,有这样一家具有丰富经验的国际货代公司——四川新邦德成国际货运代理有限公司(以下简称新邦德成)。 新邦德成坚定地扎根于物流行业。作为一家经验丰富的国际货代企业,新邦德成凭借着卓越的专业能力和优质的服务,成功地树立了行业内的良好口碑。 而我们物畅网有幸采访到…... 
- 0
- 0
- 30
 
- 
                银行福费廷业务是什么意思(3分钟让你搞懂要为什么做国内信用证和福费廷)从前,有两票,互相看不对眼。 于是 1、买家在淘宝上卖家店铺下单,交易合同成立 2、买家以全额保证金质押,向淘宝申请开立“国内信用证”,受益人为卖家。淘宝冻结买家的保证金,开出“国内信用证”,并通知卖家“信用证”已开出。 3、卖家发货,制单并上传物流单据至淘宝。淘宝将物流单据提供给买家。 4、物流到达,买家收货未拒绝,此举动表示:买家承诺将无条件支付卖家货款。 5、买家告知淘宝确认收货,淘宝解冻买…... 
- 0
- 0
- 80
 
- 
                外贸soho是什么意思(带你了解soho,并学会如何使用)SOHO意思是将办公室放在家里或独自租用一个小办公室,一个人顶起一片事业的天空,而外贸Soho就是在家办公的外贸人。 SOHO是一种依赖于网络和电脑技术发展起来的、劳逸结合的生产方式。随着中国加入世贸组织,互联网信息化高速发展带来的机遇,加之传统外贸企业的固疾逐步推生出一个全新的行业——外贸soho族。 随着中国加入世贸组织,互联网信息化高速发展带来的机遇,加之传统外贸企业的固疾逐步推生出一个全新…... 
- 0
- 0
- 104
 
- 
                送给奔六的60后:牢记两句箴言,晚年生活更幸福写给奔六的60后:人到六十,记住这两句话,晚年生活会更幸福  时光如梭,镜子面前一照,头上的青丝变成了白发,光泽亮丽的脸,变得蜡黄蜡黄,再看看身材,也变了样,突然间发现,自己不再年轻了。 岁月不老,人亦老,美好的时…... 
- 0
- 0
- 65
 
- 
                预算宽裕的你,这4款手机一步到位,尽享顶级体验高端手机不仅配置强大,手感和质感也相当不错,使用起来有顶级体验,如果预算充足的话,建议直接入手高端机型,也能够多用好几年,给大家分享4款高端机,买来一步到位能用五年,一起来看看吧。  # 第一款:小米14 **参考…... 
- 0
- 0
- 99
 








































