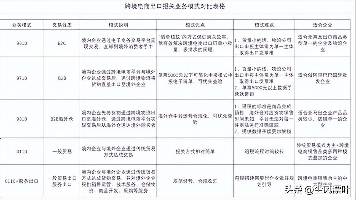
9610的交易性质是B2C,是境内企业通过电子商务交易平台实现交易,直邮到境外消费者手中,模式的优点是:“清单核放”的方式保证通关效率,能有效解决跨境电商出口订单小批量、多批次的问题。缺点是:货量小的话,物流公司出口申报主体常为单一主体,取得出口发票难。适合企业:无票及出口商品类型单一的企业及物流企业。
9710的交易性质是B2B,是境内企业通过跨境电商平台与境外企业达成交易后,通过跨境物流将货物直接出口至境外企业。模式优点是:单票5000元以下可简化申报模式申报电子清单,可优先查验。缺点是:货量小的话,物流公司出口申报主体常为单一主体,取得出口发票难。单票5000元以上数据手续就繁锁。适合企业以做阿里巴巴国际批发企业为代表;
9810的交易性质是B2B海外仓,是境内企业先将货物通过跨境物流出口至海外仓,通过跨境电商平台实现交易后从海外仓送达境外购买者。优点是:海外仓中转运营合规化,可优先查验。缺点是:退税的标准是商品完成销售,海外仓对应货物销售时间未知,平台无法对每一件商品进行准确跟踪,提供数据手续更加繁锁。适合企业:亚马逊企业产品品类较少,店铺单一的企业。
0110的交易性质是一般贸易,是境内企业与境外企业通过传统贸易方式达成交易。优点是:报关方式相对简单。缺点是:退税流程时间较长。适合企业:传统贸易模式为主 跨境电商销售品类多,两种模式叠加的企业。也就是我们现在市场上传统外贸转型兼做跨境电商的企业。
新模式是:0110 服务出口,性质是:一般贸易出口 服务出口并行。是境内企业与境外企业通过传统贸易方式达成货物交易,并对境外企业提供销售运营、技术服务、仓储物流、商品开发、采购等服务。优势是:规范经营,合规收汇。缺点是:前期搭建需要对企业做好规划引导。适合企业:跨境电商为主的中大型企业。
大家对于报关出口有啥疑问的也可以私信我了解哦#我上头条##跨境电商##报关##出口#



