第1章 全球速卖通:面向全球市场的“国际版淘宝”
【学习目标】
·了解速卖通平台的特点。
·掌握速卖通平台的销售方式。
·掌握速卖通平台的店铺类型及其特点。
·掌握入驻全球速卖通的流程。
·掌握入驻“中国好卖家”的流程。
全球速卖通(AliExpress)是阿里巴巴帮助中小企业接触终端批发零售商小批量、多批次快速销售,拓展利润空间而全力打造的集订单、收款、物流于一体的外贸在线交易平台。全球速卖通覆盖全球230个国家及地区,主要交易市场为俄罗斯、美国、西班牙、巴西、法国等国家及地区,支持世界18种语言站点,主营范围覆盖22个行业,囊括日常消费类目,其商品备受海外买家的喜爱。为了顺应全球贸易新形势的发展,2016年8月,速卖通完成了由消费者对消费者(Customer to Customer,C2C)平台向企业对消费者(Business to Customer,B2C)平台的转型升级,以全新的姿态全方位助力中国品牌扬帆出海。
1.1 速卖通平台的特点
速卖通于2010年4月正式上线,它是阿里巴巴旗下唯一面向全球市场打造的在线零售交易平台,融订单、收款、物流于一体,主要目的是通过电子商务平台将“中国制造”直接送向全球买家手中,是跨境直达的平台。
作为阿里巴巴未来国际化的重要战略产品,速卖通经过几年的发展,已经成为全球活跃的跨境电商平台之一,并依靠阿里巴巴庞大的会员基础,成为目前全球产品品类丰富的电商平台之一。
与亚马逊、eBay、敦煌网等其他跨境电子商务平台相比,速卖通平台对价格比较敏感,平台上的低价策略比较明显,这与阿里巴巴实行从淘宝卖家中导入速卖通卖家的策略有关。速卖通的侧重点在新兴市场,尤其是俄罗斯和巴西。
速卖通是阿里巴巴系列的产品,其页面整洁、操作简单,非常适合新人上手。另外,阿里巴巴一直有非常好的社区和客户培训传统,通过社区和客户培训,跨境新人可以快速入门。因此,速卖通非常适合跨境新人,尤其是所售商品符合新兴市场的卖家,以及商品有供应链优势、价格有明显优势的卖家。
1.2 速卖通平台的未来发展趋势
2016年8 月,全球速卖通完成了由C2C平台向B2C平台的转型升级。2017年,全球速卖通不断塑造品质标杆和行业规范,买家体验不断提升,平台风险逐渐降低。
在2018年全球速卖通“中国好卖家”峰会上,全球速卖通业务负责人明确了2018年速卖通的发展方向,速卖通业务将会继续在阿里巴巴推动全球化战略中占据重要地位,阿里巴巴集团将继续整合全集团的资源,无论是人力、财力和技术,都将继续投入速卖通业务中,让中国好货通往全球,让全球更多的买家能够通过速卖通走近中国卖家,了解中国卖家,认识并接纳中国的商品。
速卖通业务负责人还表示,在未来的发展中将会升级速卖通本地化服务,围绕消费者体验重构本地化服务,并且全面升级商家合作体系,完善速卖通与卖家的关系。同时,将速卖通从购物平台升级为生活平台,从单一的购物搜索发展到赋予更多美好和温度。除此之外,速卖通会全面投入对物流、支付、金融等在内的基础设施的建设。
在峰会上,速卖通高级营销专家分析了速卖通2019财年(2018年4月—2019年3月)的营销规划。2019财年的营销方式分为以下几个部分。
1.构建用户分层体系
在2019财年中,速卖通将围绕用户构建用户分层体系,根据不同的用户分层提供不同的商品结构、不同的服务及不同的价格策略。
2.品牌的扶持
速卖通会根据卖家的客单价和订单转化率等方面的表现,为卖家强化和提升海外买家对商家品牌的信任度和好感度,在复杂的海外市场中为出海的品牌卖家提供站内外资源的扶持。对于有能力培养品牌的卖家,速卖通将给予更多的扶持。
3.构建内容营销阵地,打造“网红”任务平台
从最初的桌面PC端到现如今的移动端,买家的购买路径和消费习惯使他们购买、选取商品的渠道也发生了许多变化,越来越多的买家愿意花费更多的时间在App端选购和下单。与卖家销量息息相关的流量也从PC端搜索或大门户网站逐渐向手机App端迁移。
为了适应买家们的购物习惯,速卖通提供了专业的内容输出板块,让“网红”帮助卖家推爆商品。
(1)Fan Zone&带货节
Fan Zone&带货节是速卖通为卖家构建的内容营销新阵地,这个阵地中汇聚了近几年一直努力发展的各个用户原创内容(User Generated Content,UGC)平台,它们组合在一起形成了一个大的频道,即Fan Zone。在Fan Zone中,速卖通会借助“网红”进行全球范围内的内容输出,通过算法在买家浏览整个链路过程中向他们推送最适合的内容,包括图文帖子、视频、直播等。
(2)Group Buy拼团
速卖通对“Group Buy拼团”的定义是专门生产爆品的阵地。众所周知,爆品在内容营销中是非常重要的一个环节,它的传播性、用户转化性可以帮助卖家引爆整个社交的流量。
其实,卖家在语言、文化、创作内容的专业技能上是有缺失的,所以速卖通希望通过“网红”任务平台做补充。这个任务平台是内容制作和传播的一站式解决方案,卖家可以选择在发布任务的同时要求“网红”在站内或站外进行推广。“网红”推广的内容不仅包括拍摄商品照片或发图文,甚至可以包含整个品牌宣传,让内容更快地触达核心用户。
4.推出速卖通A+计划二期
速卖通平台鼓励卖家通过站外营销向站内引流。继2017年“双11”前速卖通推出A+计划一期之后,2019财年,速卖通将继续推出A+计划二期。
在A+计划二期,卖家可以实现自主投放,自己在操作后台进行广告的投放,而无须向官方合作伙伴付费由他们代劳。借助自主投放工具,卖家可以进行效果分析和效果追踪,可以实时看到所有投放的数据。如果卖家参与A+计划,并且销售额达到平台要求,还会有首页流量的导入。
1.3 速卖通平台招商准入及入驻
速卖通平台接受依法注册并正常存续的个体工商户或企业开店,并有权对卖家的主体状态进行核查与认证,包括但不限于委托支付宝进行实名认证。通过支付宝实名认证的卖家在对速卖通账号与支付宝账户进行绑定的过程中,应提供真实、有效的法定代表人身份证、联系地址、注册地址、营业执照等信息。
1.3.1 速卖通平台的销售方式
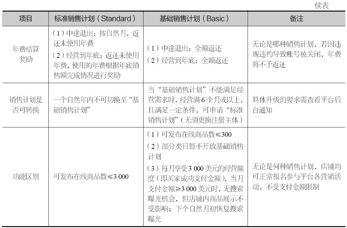
速卖通为卖家提供了两种销售计划类型:标准销售计划和基础销售计划(见表1-1)。一个店铺只能选择一种销售计划类型。
表1-1 标准销售计划和基础销售计划的区别


卖家无论选择哪种销售计划,都需要根据系统流程完成类目招商准入,随后才可以在速卖通平台上发布商品。
1.3.2 速卖通平台的店铺类型
速卖通平台的店铺分为官方店、专卖店和专营店三种类型。申请的店铺不同,需要满足的条件也有所不同,具体如表1-2所示。
表1-2 速卖通平台的店铺类型及其基本要求


1.3.3 速卖通平台的收费标准
每个速卖通账号只准选取一个经营范围来经营,并可在该经营范围下经营一个或多个大类。年费按照经营大类收取,入驻不同的经营大类需要分别缴纳年费。同一经营大类下,年费只缴纳一份。
每个经营大类分设几个主营类目,卖家每次可申请一个主营类目,若要经营一个经营大类下的多个主营类目,可分多次申请。特殊类目(Special Category)不单独开放招商,而采取随附准入制度,即只要卖家获准加入任一经营大类,即可获得特殊类(Special Category)的商品经营权限。
速卖通各类目技术服务费年费收费标准如表1-3所示。
表1-3 速卖通2018年度各类目技术服务费年费收费标准





卖家获得准入后,需要一次性缴纳一年的年费,年费按照自然月结算。如果卖家实际经营未满一年,且不存在规定的任何违约及违规情况被关闭账号的,速卖通将根据实际入驻的时间(按自然月计算,未满一个月的按一个月计算,退出当月不收费)扣除年费,并退还未提供服务期间的年费。
例如,服装配饰经营大类入驻年费为10000元,若卖家在2018年2月申请加入服装配饰经营并缴纳10000元,在8月时申请退出服装配饰,则卖家可退还年费为:10000-10000÷12×6=5000(元),费用在申请退出之日的30天内退还至卖家店铺国际支付宝实时绑定的人民币提现账号。如果卖家受到相关处罚,所缴年费不予退还,未提供技术服务的年费将作为违约金扣除。
1.3.4 申请速卖通开店
卖家申请在全球速卖通开设店铺的步骤非常简单,如图1-1所示。

图1-1 申请速卖通开设店铺的基本流程
1.注册账号
登录全球速卖通卖家端首页,单击页面右上角的“立即入驻”按钮,如图1-2所示。
输入邮箱和手机号码,根据页面提示完成注册,如图1-3所示。
2.认证
完成注册后单击“去认证”按钮,进行企业支付宝认证,如图1-4所示。

图1-2 登录卖家端首页

图1-3 账户注册

图1-4 单击“去认证”按钮
输入企业支付宝账户名和密码,登录支付宝账户,如图1-5所示。
单击“授权”按钮,连接速卖通账户与企业支付宝账户,如图1-6所示。

图1-5 登录企业支付宝账户

图1-6 授权速卖通账户连接企业支付宝账户
3.选择销售计划
进入“我的速卖通”页面,单击“账号及认证”|“品牌商标”|“我的权益”选项,选择销售计划,如图1-7所示。

图1-7 选择销售计划
4.类目准入
选择店铺类型和主营类目,如图1-8所示。
输入商标并选择类目,如图1-9所示。若输入商标后未显示,则需要先进行商标资质申请。如果不经营品牌,可以直接选中“None品牌”单选按钮,如图1-10所示。

图1-8 选择店铺类型和主营类目

图1-9 输入商标

图1-10 选中“None品牌”单选按钮
5.提交资料等待审核
个别行业需要同时提交类目资料,绝大部分行业只需提交商标资质申请材料即可。商标资质申请资料根据品牌差异略有不同,三选一(商标注册证/全链路授权书/全链路发票)即可,如图1-11所示。
提交资料后预计最长10个工作日审核完成。若审核未通过,可以登录速卖通店铺的后台页面,单击右上角的“联系客服”按钮进行咨询,或根据审核未通过的原因重新提交相关资料。
完成审核后,卖家缴费后即可完成入驻,随后即可选择类目发布商品。

图1-11 提交资料页面
1.4 速卖通“中国好卖家”
自全球速卖通平台实施企业化、品牌化升级以来,优质品牌商家迎来了拓展海外市场、打造国际品牌的宝贵机遇。为了帮助更多的优质企业、优质品牌出海,速卖通平台推出“中国好卖家”项目,为企业量身定制了各种资源与保障,为其出海保驾护航。
1.4.1 入驻“中国好卖家”的资质要求
成为速卖通“中国好卖家”可以享受海量资源,包括专属大客户经理、交易仲裁专属服务、店铺流量扶持、免费营销活动、品牌特权、物流开放、资金支持等资源。入驻“中国好卖家”的商家,其经营指标和商品认证需要满足一定的要求,如表1-4和表1-5所示。
表1-4 行业经营指标要求

表1-5 商品认证资质要求

注:以上条件为各行业申请“中国好卖家助力计划”的必要非充分条件。
1.4.2 入驻“中国好卖家”的流程
卖家若符合相关资质要求,可以向速卖通平台申请入驻“中国好卖家”,入驻流程如图1-12所示。

图1-12 “中国好卖家”入驻流程
卖家提交申请报名时,需要提供的资料包括企业名称、店铺链接、店铺主营行业、公司经营背景、联系人姓名、联系人手机号码、联系人邮箱等。
课后习题
1.速卖通平台有哪些销售方式?不同的销售方式有什么区别?
2.速卖通店铺分为哪些类型?选择一种店铺类型,并准备好相关材料,顺利完成店铺注册。
3.什么是“中国好卖家”?申请加入“中国好卖家”需要满足哪些条件?

