市场调研流程

市场调研流程
| 市场调研管理流程说明 | ||||||
|
主要环节 |
执行部门/执行人 |
工作内容的简要描述 |
时限 |
重要输入 |
重要输出 |
备注 |
|
1、实施方案制定、审批 |
市场中心 |
制定实施方案,对于加盟商满意度调查实施可以在订货会方案体现;对于年度品牌指数调研要在方案确定后寻找外部调研机构并与之签订调研合同,明确相关工作事项 |
5个工作日 |
项目相关要求 |
实施方案 |
|
|
2、问卷设计及审核 |
市场中心 |
设计调查问卷并提交审核 |
2个工作日 |
年度、月度工作计划 |
调查问卷 |
|
|
3、调查实施 |
外部调研机构、大区、调研小组 |
1、外部调研机构确定实施街访人员以及相关培训并按要求定点街访;2、大区组织加盟商填写问卷并回收问卷3、对参与调研人员做相关业务培训,调研小组扮演神秘顾客拜访并完成规定样本量拜访 |
8个工作日 |
实施方案、空白调查问卷 |
实施安排、经客户填写的调查问卷 |
|
|
4、调查监督 |
市场中心 |
对调研实施过程进行监督跟进、指导 |
按方案计划 |
|
|
|
|
5、问卷回收、录入 |
外部调研机构、市场中心 |
回收问卷,对问卷进行核实,保留有效问卷并编码以及录入 |
4个工作日 |
经客户填写的调查问卷 |
经复核的问卷以及原始数据 |
|
|
6、问卷复查、确认 |
外部调研机构、市场中心 |
1、对问卷准确性进一步复核;2、市场中心抽查外部调研问卷(不少于5%的样本量) |
1个工作日 |
经复核的问卷以及原始数据 |
经整理、汇总的数据 |
|
|
7、数据处理、分析 |
外部调研机构、市场中心 |
整理、汇总数据形成数据报告 |
3个工作日 |
经整理、汇总的数据 |
数据分析报告 |
|
|
8、报告撰写、审核 |
外部调研机构、市场中心 |
对数据进行分析,整理形成报告 |
5个工作日 |
经整理、汇总的数据 |
最终报告 |
|
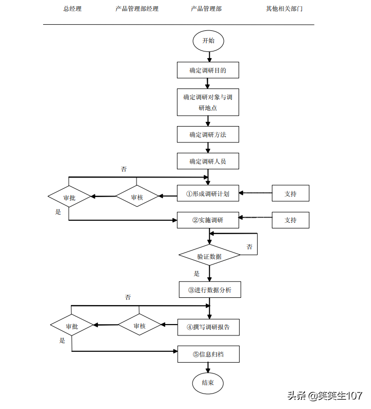
产品市场调研流程

产品市场调研流程
产品规划管理流程

产品规划管理流程

